Menakar Konsentrasi Wilayah Terbangun di Kabupaten Pati melalui Lensa Data Spasial

15 Januari 2026

By: Candra Dewi

Open Project

Menakar Konsentrasi Wilayah Terbangun di Kabupaten Pati melalui Lensa Data Spasial

Menakar Konsentrasi Wilayah Terbangun di Kabupaten Pati melalui Lensa Data Spasial

Latar Belakang

Pertumbuhan wilayah terbangun merupakan salah satu indikator penting dalam memahami dinamika tata ruang, urbanisasi, dan perkembangan ekonomi suatu daerah. Kabupaten Pati sebagai bagian dari wilayah pantura timur Jawa Tengah tidak luput dari proses perkembangan wilayah yang pesat, terutama di sektor permukiman, perdagangan, dan infrastruktur. Namun, pemetaan konsentrasi wilayah terbangun secara akurat sering kali terkendala oleh keterbatasan data lapangan yang aktual dan menyeluruh.

Dalam konteks tersebut, kemajuan teknologi penginderaan jauh dan sistem informasi geografis (SIG) menawarkan pendekatan yang lebih efisien, sistematis, dan spasial. Salah satu pendekatan yang digunakan adalah pemanfaatan NormNormalized Difference Built-up IndexBI) dari citra satelit, seperti Sentinel-2. NDBI memanfaatkan perbedaan pantulan spektral antara kanal SWIR dan NIR untuk mengidentifikasi keberadaan wilayah terbangun di permukaan bumi.

Selain itu, kehadiran platform analitik berbasis kecerdasan buatan seperti Geo MAPID memuGeo MAPIDpengguna untuk melakukan site selection atau pemilihan lokasi strategis dengan mempertimbangkan berbagai parameter lingkungan, ekonomi, dan sosial. Kombinasi antara hasil ekstraksi NDBI dan site selection dari Geo MAPID memberikan wawasan yang lebih menyeluruh dalam memahami konsentrasi wilayah terbangun di Kabupaten Pati.

Melalui integrasi data spasial dan kecerdasan buatan ini, studi ini bertujuan untuk menjawab pertanyaan mendasar: sejauh mana konsentrasi wilayah terbangun di Kabupaten Pati dapat diidentifikasi dan dianalisis secara spasial, serta bagaimana hasil tersebut dapat digunakan untuk mendukung perencanaan wilayah dan pengambilan keputusan berbasis data.

Tujuan Penelitian

Penelitian ini bertujuan untuk:

  1. 1.
    Mengidentifikasi sebaran dan konsentrasi wilayah terbangun di Kabupaten Pati menggunakan indeks NDBI (Normalized Difference Built-up Index) berbasis citra satelit Sentinel-2.
  1. 2.
    Melakukan analisis spasial lokasi strategis di wilayah Kabupaten Pati dengan bantuan platform Geo MAPID untuk mendeteksi area dengan potensi kepadatan aktivitas manusia yang tinggi.
  1. 3.
    Membandingkan hasil ekstraksi wilayah terbangun dengan hasil site selection berbasis kecerdasan buatan untuk menilai keselarasan antar-metode dalam mengungkap karakter spasial wilayah.
  1. 4.
    Memberikan rekomendasi awal untuk pengembangan wilayah berdasarkan integrasi hasil pemetaan spasial dan analisis site selection.

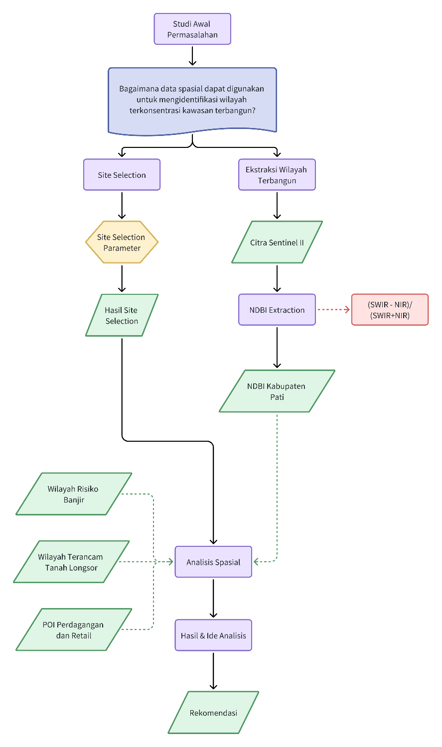
Metode Penelitian

Diagram Alir Penelitian

Penelitian ini menggunakan pendekatan analisis spasial berbasis data penginderaan jauh dan pemodelan site selection untuk mengidentifikasi konsentrasi wilayah terbangun di Kabupaten Pati. Proses diawali dengan perumusan masalah dan penentuan parameter site selection pada platform Geo MAPID untuk menghasilkan area kandidat pertumbuhan wilayah. Secara paralel, dilakukan ekstraksi wilayah terbangun melalui pemrosesan citra satelit Sentinel-2 menggunakan indeks NDBI (Normalized Difference Built-up Index) di Google Earth Engine. Hasil dari kedua pendekatan tersebut kemudian dianalisis secara spasial dan dibandingkan untuk melihat keterkaitan antar wilayah terbangun aktual dan prediksi area strategis. Analisis ini diperkaya dengan data risiko bencana serta keberadaan pusat aktivitas ekonomi untuk mendukung rekomendasi spasial.

Proses Site Selection

berikut ini adalah skema proses Site Selection dengan parameter yang diperoleh dari SINI AI yang telah disesuaikan:

Workflow Site Selection

Proses Site Selection

Alur site selection dimulai dari studi literatur dan brainstorming menggunakan SINI AI untuk memperoleh parameter spasial yang relevan. Parameter yang direkomendasikan kemudian disesuaikan dari segi jenis dan bobot, lalu digunakan dalam proses site selection di Geo MAPID.

Ekstraksi NDBI (Normalized Difference Built-up Index)

berikut ini adalah skema proses Ekstraksi nilai Normalized Difference Built-up Index:

Workflow Pemrosesan NDBI

Proses Perhitungan NDBI

Tahapan ekstraksi NDBI dimulai dari pre-processing citra Sentinel-2 pada scene area studi, dilanjutkan dengan perhitungan indeks NDBI menggunakan rasio kanal SWIR dan NIR. Hasil NDBI kemudian diekspor dalam format TIFF dan diklasifikasikan ulang (reclassify) berdasarkan rentang nilai tertentu untuk analisis spasial.

NDBI adalah indeks berbasis citra satelit yang digunakan untuk mendeteksi area terbangun dengan membandingkan pantulan spektral dari kanal SWIR (Short Wave Infrared) dan NIR (Near Infrared). Area terbangun cenderung lebih merefleksikan sinyal pada kanal SWIR dibanding NIR, sementara vegetasi dan air menunjukkan karakteristik sebaliknya. Oleh karena itu, nilai NDBI yang positif mengindikasikan keberadaan kawasan terbangun, sedangkan nilai negatif menunjukkan tutupan vegetasi atau air.

Rentang nilai NDBI yang digunakan adalah:

  • -0.2 sampai 0.0 → mewakili lahan kosong atau area transisi (Non Built-up Area)
  • 0.0 sampai +1.0 → menunjukkan area terbangun atau kawasan dengan konsentrasi pembangunan tinggi (Built-up Area)

Hasil dan Pembahasan

Deteksi Spasial Area Potensi Kepadatan Aktivitas Manusia dengan Site Selection

Visualisasi berikut menunjukkan hasil deteksi spasial area dengan potensi kepadatan aktivitas manusia yang diperoleh melalui proses site selection menggunakan platform Geo MAPID:

Hasil Site Selection

Berdasarkan hasil visualisasi site selection pada platform Geo MAPID, persebaran grid menunjukkan tingkat kecocokan wilayah terhadap parameter pusat kegiatan ekonomi. Mayoritas area dalam grid diklasifikasikan sebagai Sangat Tidak Sesuai (merah), sementara hanya sebagian kecil area yang masuk dalam kategori Sesuai hingga Sangat Sesuai (kuning hingga hijau). Hal ini mengindikasikan bahwa pusat aktivitas ekonomi di Kabupaten Pati relatif terkonsentrasi di wilayah tertentu, sementara sebagian besar wilayah lainnya tidak menunjukkan karakteristik sebagai pusat ekonomi dominan.

Warna merah bukan berarti wilayah tersebut sepi atau tidak berkembang, melainkan menunjukkan bahwa area tersebut bukan merupakan pusat dominan dalam parameter kegiatan ekonomi berdasarkan analisis spasial yang dilakukan. Dengan demikian, peta ini membantu menyoroti diferensiasi spasial dalam struktur wilayah berdasarkan parameter ekonomi, bukan semata-mata keramaian atau aktivitas umum.

Selanjutnya, untuk mendalami lebih lanjut potensi kepadatan aktivitas manusia, hasil ini akan dibandingkan dengan data ekstraksi wilayah terbangun dari indeks NDBI.

Adapun daftar parameter spasial berupa POI dan demografi yang digunakan dalam penilaian sebagai berikut:

Parameter POI:

  • Kesediaan Ritel Modern; diwakili oleh POI Indomaret, Alfamart, dan Supermarket lainnya
  • Kesediaan Ritel Tradisional; diwakili oleh POI Pasar Tradisional
  • Kesediaan Fasilitas Penunjang Kehidupan Primer Lainnya; diwakili oleh POI Apotek dan Restoran Nusantara

Parameter Demografi:

  • Jumlah Penduduk
  • Pertumbuhan Penduduk
  • Usia Padat Karya (20-29 tahun)
  • Pendidikan Tinggi (S1)
  • Kelas Pengusaha (Wiraswasta)

Highlight Area dengan Kesesuaian

Berdasarkan peta sebaran area Sangat Sesuai, Sesuai, dan Cukup Sesuai, sebagai pusat kegiatan ekonomi, tampak pola spasial memanjang yang mengikuti jalur utama Pantura. Hal ini mengindikasikan bahwa kecocokan lokasi pusat aktivitas ekonomi di Kabupaten Pati erat kaitannya dengan keberadaan infrastruktur transportasi utama. Meskipun keterhubungan ini belum dianalisis secara mendalam dalam penelitian ini, temuan ini membuka peluang studi lanjutan mengenai pengaruh koridor transportasi terhadap konsentrasi aktivitas wilayah terbangun.

Identifikasi Sebaran dan Konsentrasi Wilayah Terbangun di Kabupaten Pati menggunakan NDBI

Berikut adalah Visualisasi NDBI pada Google Earth Engine:

Hasil NDBI dari GEE

Berdasarkan hasil ekstraksi NDBI menggunakan citra Sentinel-2 di Google Earth Engine, terlihat bahwa konsentrasi wilayah terbangun di Kabupaten Pati cenderung terkonsentrasi di bagian tengah hingga pesisir utara. Area dengan nilai NDBI mendekati +1, yang ditampilkan dalam warna terang atau coklat, menandakan dominasi struktur terbangun seperti permukiman dan infrastruktur. Sebaliknya, area dengan nilai negatif (warna biru) mengindikasikan keberadaan vegetasi atau perairan, yang dominan di wilayah selatan dan area-area pertanian terbuka. Hasil ini memperlihatkan persebaran spasial pembangunan dan menjadi dasar perbandingan terhadap lokasi-lokasi strategis hasil site selection berbasis parameter aktivitas manusia.

Adapun Raster Histogram dari hasil ekstraksi NDBI adalah sebagai berikut:

Raster Histogram NDBI

Nilai piksel pada hasil ekstraksi NDBI dari citra Sentinel-2 menunjukkan rentang dari sekitar -0.85 hingga +0.65, seperti yang tergambar pada histogram di atas. Nilai negatif umumnya merepresentasikan area vegetasi dan badan air (dominan pantulan dari band NIR), sedangkan nilai positif mengindikasikan area terbangun atau built-up area (dominan pantulan dari band SWIR).

Dalam penelitian ini, fokus utama adalah pada identifikasi wilayah terbangun, sehingga hanya nilai positif dari NDBI yang akan dipertimbangkan dalam proses klasifikasi ulang (reclassify) raster. Hal ini bertujuan untuk menyoroti secara spesifik konsentrasi spasial kawasan terbangun di Kabupaten Pati sebagai indikator densitas pembangunan.

Berikut adalah visualisasi hasil site selection yang di-overlay dengan nilai NDBI yang telah di-reclassify:

NDBI yang telah direclassify

Berikut adalah highlight visualisasi hasil site selection pada kategori sesuai yang di-overlay dengan nilai NDBI yang telah di-reclassify:

NDBI di wilayah yang sesuai

NDBI di area sesuai

Berdasarkan hasil overlay antara klasifikasi NDBI dan hasil site selection, terlihat bahwa area dengan kategori Sesuai dan Sangat Sesuai memang secara spasial beririsan dengan zona konsentrasi kawasan terbangun (built-up area). Hal ini mengindikasikan bahwa pusat-pusat ekonomi yang teridentifikasi cenderung berada pada wilayah dengan intensitas pembangunan tinggi. Namun demikian, distribusi spasial kawasan terbangun juga ditemukan merata di luar area pusat ekonomi, menandakan adanya pemanfaatan lahan terbangun yang tidak selalu berbanding lurus dengan tingkat kepadatan aktivitas ekonomi. Temuan ini membuka ruang refleksi bahwa tidak semua kawasan terbangun merupakan pusat ekonomi aktif, meskipun keduanya dapat saling melengkapi dalam pemahaman karakter wilayah.

Berikut adalah highlight visualisasi hasil site selection pada contoh kategori tidak sesuai yang di-overlay dengan nilai NDBI yang telah di-reclassify:

NDBI di area tidak sesuai

Gambar tersebut menunjukkan area dengan kategori tidak sesuai berdasarkan hasil site selection, namun dari hasil overlay dengan reclassify NDBI, tampak kehadiran cukup banyak built-up area. Area ini umumnya berada di wilayah rural atau pinggiran, yang meskipun memiliki konsentrasi bangunan seperti permukiman, tetap tidak terklasifikasi sebagai pusat ekonomi karena keterbatasan akses, intensitas aktivitas, atau konektivitas spasial. Fenomena ini memperlihatkan bahwa keberadaan bangunan tidak selalu mengindikasikan pusat aktivitas ekonomi dominan, tetapi bisa juga merupakan klaster permukiman yang berkembang secara lokal atau spontan.

Peninjauan Keselarasan Antar-fenomena dalam Mengungkap Karakter Spasial Wilayah

Keselarasan Pusat Ekonomi terhadap Area Berisiko Banjir

Berikut adalah visualisasi site selection yang di-overlay dengan Area Berisiko Banjir:

Analisis Kesesuaian terhadap Potensi Banjir

Hasil overlay antara peta site selection dengan peta risiko banjir mengungkapkan kondisi ironis bahwa banyak area yang dikategorikan Sesuai dan Sangat Sesuai sebagai pusat aktivitas ekonomi justru berada dalam zona rawan banjir, khususnya di wilayah pesisir dan sekitar kawasan bekas Selat Muria. Kawasan ini secara geografis memang lebih rendah dan dekat dengan aliran sungai atau cekungan dataran, yang menjadikannya rentan terhadap genangan. Temuan ini mengindikasikan bahwa potensi ekonomi sering kali berkembang di lokasi yang secara spasial memiliki keterpaparan tinggi terhadap bencana, sehingga perlu adanya pertimbangan risiko dalam perencanaan pengembangan wilayah.

Keselarasan Pusat Ekonomi terhadap Area Terancam Longsor

Berikut adalah visualisasi site selection yang di-overlay dengan Area Berisiko Banjir:

Analisis Kesesuaian dengan Potensi Longsor

Peta hasil analisis menunjukkan bahwa sebagian besar zona yang dikategorikan sebagai pusat ekonomi (Sangat Sesuai, Sesuai, dan Cukup Sesuai) berada jauh dari area dengan tingkat kerawanan tanah longsor tinggi. Risiko longsor paling dominan terdapat di dua wilayah utama: kaki Pegunungan Muria di barat laut dan barisan Pegunungan Kendeng Utara di selatan. Kondisi ini menunjukkan bahwa pusat aktivitas ekonomi di Kabupaten Pati secara spasial cenderung berkembang di area dataran rendah dan relatif aman dari ancaman longsor, sehingga memperkuat argumen tentang pentingnya mempertimbangkan aspek geofisik dalam perencanaan spasial dan pengembangan wilayah.

Keselarasan Pusat Ekonomi terhadap Sebaran POI Perdagangan dan Retail

Berikut adalah visualisasi highlight site selection pada zona yang dikategorikan sebagai pusat ekonomi (Sangat Sesuai, Sesuai, dan Cukup Sesuai) yang di-overlay dengan Heatmap POI Perdagangan dan Retail:

Kesesuaian dengan Heatmap POI Ritel

Kesesuaian dengan Heatmap POI Ritel (2)

Hasil overlay antara peta site selection dengan heatmap POI perdagangan dan retail menunjukkan adanya konsistensi spasial antara zona Sangat Sesuai hingga Cukup Sesuai dengan kepadatan lokasi aktivitas ekonomi. Kawasan inti yang ditandai sebagai pusat ekonomi, khususnya di sekitar wilayah Kota Pati, menampilkan intensitas tinggi (berwarna merah) pada sebaran titik-titik usaha retail dan perdagangan. Sementara itu, wilayah kategori Cukup Sesuai seperti daerah di bagian selatan dan timur juga memperlihatkan sebaran aktivitas komersial dengan intensitas sedang hingga rendah. Temuan ini memperkuat hasil site selection bahwa pemusatan kegiatan ekonomi memiliki korelasi dengan persebaran aktual POI sektor perdagangan, sekaligus mengonfirmasi relevansi spasial dari parameter yang digunakan dalam proses seleksi lokasi.

Kesimpulan dan Rekomendasi

Berdasarkan penelitian yang dilakukan, dapat diperoleh kesimpulan dan rekomendasi sebagai berikut:

  1. 1.
    Sebaran dan Konsentrasi Wilayah Terbangun Hasil ekstraksi NDBI menunjukkan bahwa wilayah dengan nilai indeks positif tersebar cukup merata di wilayah dataran Kabupaten Pati, dengan konsentrasi tinggi di pusat kota dan sepanjang jalur utama. Hal ini mengindikasikan area dengan kepadatan pembangunan yang signifikan, relevan untuk identifikasi kawasan berkembang.
  1. 2.
    Analisis Spasial Lokasi Strategis (Site Selection) Site selection melalui Geo MAPID berhasil memetakan pusat-pusat ekonomi potensial yang banyak terkonsentrasi di jalur transportasi nasional Pantura. Wilayah Sangat Sesuai dan Sesuai banyak ditemukan di sekitar simpul konektivitas dan kawasan dengan intensitas POI tinggi, terutama di sektor perdagangan dan jasa.
  1. 3.
    Keselarasan Antar-Metode Hasil overlay antara NDBI dan site selection menunjukkan tingkat keselarasan yang baik, area dengan tingkat kesesuaian tinggi umumnya memiliki intensitas pembangunan yang juga tinggi. Namun, terdapat juga wilayah terbangun yang tidak masuk kategori pusat ekonomi, terutama di area permukiman rural, yang menandakan perlunya pendekatan multimetode dalam analisis spasial wilayah.
  1. 4.
    Rekomendasi Pengembangan Wilayah Wilayah dengan kesesuaian tinggi dan intensitas pembangunan signifikan dapat diprioritaskan sebagai pusat pertumbuhan ekonomi baru. Diperlukan strategi mitigasi untuk pusat ekonomi yang berada di zona rawan banjir, khususnya di wilayah pesisir dan eks-Selat Muria. Penelitian lanjutan disarankan untuk mengeksplorasi hubungan spasial dengan jaringan transportasi dan tren perubahan lahan, guna memperkuat perencanaan tata ruang yang adaptif dan berbasis data.

Daftar Pustaka

Gao, B. C. (1996). NDWI—A normalized difference water index for remote sensing of vegetation liquid water from space. Remote Sensing of Environment, 58(3), 257–266. https://doi.org/10.1016/S0034-4257(96)00067-3

Zha, Y., Gao, J., & Ni, S. (2003). Use of normalized difference built-up index in automatically mapping urban areas from TM imagery. International Journal of Remote Sensing, 24(3), 583–594. https://doi.org/10.1080/01431160210144570

Roy, D. P., Wulder, M. A., Loveland, T. R., Woodcock, C. E., Allen, R. G., Anderson, M. C., ... & Zhu, Z. (2014). Landsat-8: Science and product vision for terrestrial global change research. Remote Sensing of Environment, 145, 154–172. https://doi.org/10.1016/j.rse.2014.02.001

United Nations. (2022). World Urbanization Prospects: The 2022 Revision. Department of Economic and Social Affairs, Population Division. https://population.un.org/wup/

Geo MAPID. (2024). Site Selection Module Documentation. https://docs.geomapid.com/module/site-selection

GEE (Google Earth Engine). (n.d.). Developers Guide. https://developers.google.com/earth-engine

Lillesand, T., Kiefer, R. W., & Chipman, J. (2015). Remote Sensing and Image Interpretation (7th ed.). Wiley.

Longley, P. A., Goodchild, M. F., Maguire, D. J., & Rhind, D. W. (2015). Geographic Information Systems and Science (4th ed.). Wiley.

Data Publikasi

ANALISIS PENGARUH VEGETASI DAN KEPADATAN PENDUDUK TERHADAP SUHU PERMUKAAN  LAHAN DI SEKITAR TAHURA Ir. H. DJUANDA KOTA BANDUNG

Iklim dan Bencana

12 Mar 2026

Salwa Dwi INTERN MAPID

ANALISIS PENGARUH VEGETASI DAN KEPADATAN PENDUDUK TERHADAP SUHU PERMUKAAN LAHAN DI SEKITAR TAHURA Ir. H. DJUANDA KOTA BANDUNG

Pelajari hubungan antara kepadatan penduduk, vegetasi, dan suhu permukaan lahan di sekitar Taman Hutan Raya Ir. H. Djuanda, kawasan konservasi penting di Bandung.

22 menit baca

195 dilihat

1 Proyek

PENENTUAN LOKASI STRATEGIS BISNIS F&B 
BERBASIS DATA DEMOGRAFI DAN POLA AKTIVITAS 
DI KOTA BANDUNG

Makanan dan Minuman

14 Mar 2026

AFI INTERN MAPID

PENENTUAN LOKASI STRATEGIS BISNIS F&B BERBASIS DATA DEMOGRAFI DAN POLA AKTIVITAS DI KOTA BANDUNG

Strategi sukses bisnis F&B di Bandung melalui analisis variabel demografi, POI, dan teknologi geospasial untuk pemilihan lokasi usaha yang akurat.

24 menit baca

237 dilihat

1 Proyek

Analisis Lokasi Strategis Coffee Shop di Jakarta Pusat Menggunakan GIS dan QGIS

Makanan dan Minuman

07 Mar 2026

Muh Fiqri Abdi Rabbi

Analisis Lokasi Strategis Coffee Shop di Jakarta Pusat Menggunakan GIS dan QGIS

Abstrak Pertumbuhan industri coffee shop di kawasan perkotaan mendorong meningkatnya kebutuhan akan metode yang sistematis dalam menentukan lokasi usaha yang strategis. Pemilihan lokasi yang tidak tepat dapat mengakibatkan rendahnya jumlah pengunjung serta tingginya tingkat persaingan dengan usaha sejenis. Oleh karena itu, diperlukan pendekatan berbasis data untuk mengidentifikasi lokasi yang memiliki potensi pasar tinggi serta aksesibilitas yang baik terhadap pusat aktivitas kota. Penelitian ini bertujuan untuk mengidentifikasi lokasi potensial pembukaan coffee shop baru di wilayah Jakarta Pusat dengan memanfaatkan teknologi Geographic Information System (GIS). Metode yang digunakan mengintegrasikan analisis potensi wilayah dengan analisis aksesibilitas menggunakan pendekatan service area dan overlay spasial. Data yang digunakan meliputi grid potensi lokasi hasil analisis Site Analyst, batas administrasi wilayah, data stasiun transportasi publik, pusat perbelanjaan, serta data coffee shop eksisting. Analisis dilakukan melalui beberapa tahapan, yaitu pengolahan data spasial, penggabungan nilai potensi lokasi dengan wilayah administratif, pembuatan service area dari stasiun dan pusat perbelanjaan, serta proses overlay untuk mengidentifikasi area yang memiliki kombinasi potensi pasar dan aksesibilitas tinggi. Hasil analisis menunjukkan bahwa wilayah yang memiliki potensi tinggi untuk pengembangan coffee shop umumnya berada pada area yang dekat dengan pusat aktivitas kota, khususnya simpul transportasi dan kawasan perdagangan. Area yang berada dalam jangkauan service area dari fasilitas tersebut menunjukkan tingkat aksesibilitas yang lebih baik dan memiliki peluang yang lebih besar untuk menarik pengunjung. Berdasarkan hasil pemeringkatan lokasi kandidat, diperoleh beberapa titik lokasi yang direkomendasikan sebagai lokasi potensial untuk pembukaan coffee shop baru di Jakarta Pusat. Penelitian ini menunjukkan bahwa pemanfaatan GIS dalam analisis lokasi usaha dapat membantu proses pengambilan keputusan secara lebih objektif dan berbasis data, sehingga dapat meningkatkan efektivitas dalam menentukan lokasi bisnis yang strategis.

9 menit baca

228 dilihat

1 Proyek

Analisis Kesesuaian Lahan untuk Pengembangan Permukiman di Yogyakarta: Pendekatan Multi-Kriteria Berbasis Risiko dan Valuasi Ekonomi

Perencanaan Kota

24 Feb 2026

MAPID

Analisis Kesesuaian Lahan untuk Pengembangan Permukiman di Yogyakarta: Pendekatan Multi-Kriteria Berbasis Risiko dan Valuasi Ekonomi

Jelajahi dampak urbanisasi di Daerah Istimewa Yogyakarta dan bagaimana MCDA berbasis GIS membantu menentukan lokasi hunian yang aman, ekonomis, dan berkelanjutan.

35 menit baca

411 dilihat

1 Proyek

Syarat dan Ketentuan
Pendahuluan
  • MAPID adalah platform yang menyediakan layanan Sistem Informasi Geografis (GIS) untuk pengelolaan, visualisasi, dan analisis data geospasial.
  • Platform ini dimiliki dan dioperasikan oleh PT Multi Areal Planing Indonesia, beralamat