ANALISIS KESIAPAN BONUS DEMOGRAFI KOTA BANDUNG: SINYAL INVESTASI JANGKA PANJANG

11 Maret 2026

By: Khofifatun Nurrohmah INTERN MAPID

Open Data

Kesiapan Bonus Demografi Kota Bandung: Sinyal Investasi Jangka Panjang

Tipologi Wilayah Kota Bandung berdasarkan Tingkat Kesiapan Menerima Invesatasi

Pendahuluan

1.1 Latar Belakang

Bonus demografi merupakan salah satu faktor yang dapat mempengaruhi pertumbuhan ekonomi. Surplus tenaga kerja dalam produktivitas ekonomi dapat mendorong pendapatan domestik bruto (PDB) per kapita karena rasio ketergantungan yang berkurang (Savitri, 2019). Pada kenyataannya, tenaga kerja yang tersedia seringkali tidak dapat memenuhi kebutuhan lapangan kerja di Indonesia. Kota Bandung sebagai pusat pemerintahan dan pusat ekonomi Jawa Barat tengah mengalami bonus demografi, dimana penduduk usia produktif lebih banyak dari penduduk usia nonproduktif (BPS Kota Bandung, 2025). Menurut Savitri (2019), tren pekerjaan tahun 2030 cenderung membutuhkan sumber daya manusia yang dapat berpikir kritis, memiliki fleksibilitas dan kreativitas secara mental, menguasai keterampilan EQ dan interpersonal, serta memiliki bekal Science, Technology, Engineering, Arts, and Match (STEAM) dan Social, Mobile, Analytical, and Cloud (SMAC). DPRD Kota Bandung secara optimis dan serius merespon potensi bonus demografi melalui rumusan kebijakan untuk melakukan pemanfaatan teknologi digital dan penguatan ekonomi kreatif, sehingga dapat menyerap lebih banyak tenaga kerja yang produktif (Tim Republik Bobotoh, 2025).

Subinarto (2025) mengungkapkan bahwa untuk menyelamatkan bonus demografi Kota Bandung dibutuhkan peta kebutuhan industri per subsektor sebagai data yang digunakan dalam pengambilan keputusan strategis. Sedangkan peran bonus demografi terhadap pertumbuhan ekonomi perlu didukung oleh pemerataan potensi ekonomi dan pengembangan sektor-sektor produktif yang meliputi teknologi, manufaktur, dan jasa (Melo et al., 2024). Menurut Nusantara et al. (2024), kegiatan ekonomi yang baik didorong oleh konsentrasi terhadap sektor ekonomi tumpuan utama. Artinya, sektor ekonomi unggulan dianggap sebagai variabel yang perlu diintervensi dalam upaya peningkatan produktivitas ekonomi. Sektor industri atau lapangan pekerjaan dalam struktur ekonomi Indonesia dapat dipahami melalui buku Pendapatan Domestik Regional Bruto Menurut Lapangan Usaha/Industri yang dirilis oleh Badan Pusat Statistik. Distribusi PDRB menurut lapangan usaha dapat memperlihatkan sektor-sektor unggulan melalui analisis Location Quotient (LQ) yang melihat keunikan struktur ekonomi Kota Bandung dalam struktur ekonomi wilayah yang lebih luas yaitu Jawa Barat (Defidelwina et al., 2023). Identifikasi struktur ekonomi juga dilakukan dengan analisis Shift Share untuk mengetahui kinerja perekonomian daerah; perubahan struktur ekonomi; melihat posisi sektor-sektor industri/lapangan usaha pada struktur ekonomi; serta analisis keunggulan kompetitif setiap sektor industri/lapangan usaha (Pragmadeanti & Rahmawati, 2022).

Penelitian ini penting dilakukan untuk dapat mewujudkan pembangunan ekonomi yang terkoordinasi dan berkelanjutan melalui pemanfaatan momentum bonus demografi Kota Bandung. Dengan memahami kesiapan wilayah secara demografis dan mengetahui karakteristik ekonomi di setiap kecamatan di Kota Bandung, maka dapat diketahui tipologi wilayah yang paling strategis untuk diberikan investasi. Hasil tipologi wilayah dapat berguna bagi pemerintah sebagai bahan perumusan kebijakan kependudukan, kebijakan ekonomi, dan kebijakan tata ruang dalam optimalisasi momentum bonus demografi serta mendorong pertumbuhan ekonomi Kota Bandung. Bagi investor, hasil penelitian ini dapat menjadi peta jalan penanaman modal dalam mendukung potensi sektor ekonomi unggulan di Kota Bandung dengan kapasitas sumber daya manusia terbaik.

1.2 Tujuan

Penelitian ini bertujuan untuk menganalisis kesiapan bonus demografi Kota Bandung yang berkaitan dengan signal investasi jangka panjang. Penelitian ini juga mengkaji struktur ekonomi wilayah melalui identifikasi sektor-sektor potensial, sehingga diperoleh tipologi wilayah sebagai rekomendasi model pengembangan wilayah.

1.3 Sasaran

  1. 1.
    Analisis kesiapan demografi wilayah Kota Bandung
  1. 2.
    Analisis potensi wilayah berdasarkan struktur ekonomi unggulan Kota Bandung
  1. 3.
    Analisis tipologi kesiapan wilayah Kota Bandung dalam menghadapi Bonus Demografi

Metode Penelitian

2.1 Lokasi Penelitian

Kota Bandung terdiri dari 30 kecamatan dengan total jumlah penduduk mencapai 2.591.772 jiwa pada tahun 2024 dengan rata-rata laju pertumbuhan penduduk 0,96% periode 2020-2024. Dari total jumlah penduduk tersebut, 70% diantaranya merupakan penduduk usia produktif (15-64 tahun). Kota Bandung memiliki rata-rata rasio ketergantungan 43,54% dengan rata-rata tingkat pengangguran terbuka sebesar 28%. Potensi bonus demografi Kota Bandung juga diperlihatkan dengan jumlah penduduk berpendidikan menengah dan berpendidikan tinggi yang cukup besar, tepatnya masing sebanyak 1.186.790 jiwa dan 422.657 jiwa. Berikut merupakan peta administrasi Kota Bandung.

admin

Gambar 1. Peta Administrasi Kota Bandung

Data PDRB Kota Bandung menurut industri/lapangan usaha menunjukkan sektor Perdagangan Besar dan Eceran, Reparasi Mobil dan Sepeda Motor merupakan sektor dengan kontribusi terbesar. Namun, hasil analisis LQ memperlihatkan bahwa sektor tersebut tidak termasuk ke dalam sektor basis.

Tabel 1. Struktur Ekonomi Kota Bandung

Struktur Ekonomi Kota Bandung

2.2 Variabel Penelitian

Variabel yang digunakan dalam penelitian ini meliputi data demografi, data struktur ekonomi, dan data spasial. Data Demografi yang digunakan diantaranya Laju Pertumbuhan Penduduk, Jumlah Penduduk Usia Produktif, Rasio Ketergantungan (Dependency Ratio), Tingkat Pengangguran Terbuka, Jumlah Penduduk dengan Pendidikan Menengah, dan Jumlah Penduduk dengan Pendidikan Tinggi. Data demografi diperoleh dari publikasi BPS Kota Bandung kecamatan dalam angka tahun 2024. Data struktur ekonomi yang digunakan mencakup PDRB menurut industri/lapangan usaha atas dasar harga berlaku dan PDRB menurut pengeluaran atas dasar harga berlaku yang diperoleh dari publikasi BPS Kota Bandung tahun 2020 – 2024. Sedangkan data spasial meliputi data POI per sektor dan peta administrasi Kota Bandung. Data POI per sektor diperoleh dari data katalog MAPID, yang diagregasi berdasarkan sektor industri/lapangan usaha.

Tabel 2. Variabel Penelitian

Variabel Penelitian

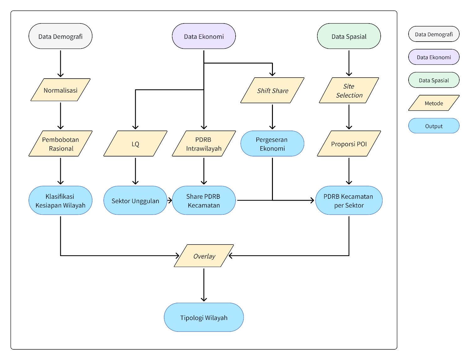
2.3 Metode

Diagram Alir

diargam alir

Pengumpulan Data

Penelitian ini menggunakan data sekunder dari berbagai sumber yang berbeda. Data demografi diperoleh dari publikasi BPS Kota Bandung Kecamatan Dalam Angka tahun 2025. Data ekonomi diperoleh dari publikasi BPS Kota Bandung PDRB menurut industri/lapangan usaha dan PDRB menurut pengeluaran. Sedangkan data spasial diperoleh dari POI MAPID.

Pengolahan Data

Data demografi dianalisis dengan metode Rational Weighting untuk memperoleh klasifikasi kesiapan wilayah secara demografis. Setiap variabel pada data demografi menempati posisi yang sama penting, namun memiliki tingkat pengaruh yang berbeda. Pendekatan Rational Weighting menekankan pada hubungan sebab-akibat antara struktur umur, dinamika pertumbuhan wilayah, kualitas pendidikan, dan tingkat pengangguran terhadap kesiapan wilayah dalam memanfaatkan bonus demografi (Herlina et al., 2025). Berikut merupakan bobot setiap variabel pada data demografi.

Tabel 3. Bobot Variabel Demografi

bobot

Bobot variabel jumlah penduduk usia produktif paling tinggi yang menandakan posisinya sebagai variabel penting dan memberi pengaruh langsung pada realisasi bonus demografi. Jumlah penduduk berpendidikan tinggi dan menengah merupakan lapisan berikutnya yang memperlihatkan kualitas sumber daya manusia. Variabel rasio ketergantungan dan tingkat pengangguran terbuka merupakan dua variabel yang berarah negatif karena peningkatan kedua variabel tersebut dapat menurunkan kapasitas wilayah dalam memanfaatkan bonus demografi. Sedangkan variabel laju pertumbuhan penduduk menunjukkan faktor struktural demografis jangka panjang.

Tipologi wilayah dalam penelitian ini mengadopsi prinsip pendekatan Tipologi Klassen yang membagi klasifikasi sektor ekonomi ke dalam empat kuadran analisis berdasarkan parameter pertumbuhan dan kontribusi wilayah. Klasifikasi parameter demografi meliputi kecamatan dengan total skor pembobotan di atas rata-rata wilayah termasuk ke dalam status High”, dan kecamatan dengan total skor pembobotan di bawah rata-rata termasuk ke dalam status “Low”. Klasifikasi parameter struktur ekonomi mencakup kecamatan dengan nilai total kontribusi per sektor terhadap PDRB di atas rata-rata wilayah termasuk ke dalam status “High”, dan kecamatan dengan nilai total kontribusi per sektor terhadap PDRB di bawah rata-rata wilayah termasuk ke dalam status “Low”.

Tabel 4. Tipologi Wilayah

kuadran

Hasil dan Pembahasan

3.1 Klasifikasi Kesiapan Demografi Wilayah

kesiapan wilayah

Gambar 1. Klasifikasi Kesiapan Demografi Kota Bandung

Secara spasial, kesiapan bonus demografi berdasarkan struktur demografi Kota Bandung menunjukkan variasi yang mengelompok dan terkonsentrasi. Warna biru menunjukkan kesiapan struktur demografi yang paling baik, sedangkan warna merah menunjukkan kondisi sebaliknya. Wilayah dengan klasifikasi sangat siap ditandai dengan tingginya laju pertumbuhan penduduk, jumlah penduduk usia produktif, serta jumlah penduduk berpendidikan menengah dan tinggi. Wilayah dengan klasifikasi rentan cenderung memiliki tingkat pengangguran dan rasio ketergantungan yang tinggi, dengan kualitas pendidikan yang tidak lebih baik dari wilayah lainnya. Klasifikasi wilayah yang sangat siap menghadapi bonus demografi berdasarkan struktur demografi cukup terkonsentrasi di bagian tengah dan barat Kota Bandung. Wilayah tersebut merupakan pusat kegiatan ekonomi dengan fasilitas pendidikan yang lebih berkembang, sehingga berpotensi menyerap tenaga kerja lebih banyak. Sedangkan kecenderungan wilayah dengan klasifikasi rentan di bagian timur dan beberapa di bagian selatan dapat menunjukkan indikasi adanya tekanan demografis maupun keterbatasan dalam menyerap tenaga kerja. Pola yang terbentuk menunjukkan ketidakmerataan kesiapan bonus demografi Kota Bandung. Hal tersebut juga dapat menunjukkan distribusi pemanfaatan bonus demografi yang berbeda di setiap kecamatan.

Rendahnya penyerapan tenaga kerja berdampak pada risiko timbulnya permasalahan sosial lainnya (Nainggolan & Budiman, 2024). Artinya, momentum bonus demografi tidak hanya mendefinisikan tingginya jumlah penduduk usia produktif, melainkan juga mempertimbangkan kesiapan wilayah dalam memberikan lapangan kerja yang seimbang dan fasilitasi pengembangan kualitas sumber daya manusia untuk bisa bersaing di pasar global. Kesempatan pertumbuhan ekonomi disebabkan oleh daya beli masyarakat yang tinggi dan peningkatan tabungan/investasi karena penyerapan tenaga kerja yang juga tinggi. Inklusifitas pertumbuhan ekonomi karena memanfaatkan momentum bonus demografi berpotensi mengurangi angka kemiskinan (Manik et al., 2025). Oleh karena itu, penting untuk membuat strategi yang komprehensif baik dalam kolaborasi antarsektor maupun perumusan kebijakan yang responsif.

Gejolak ketenagakerjaan Indonesia bermula dari ketidakpastian ekonomi akibat pandemi Covid-19 yang menyebabkan banyak perusahaan memutuskan untuk tidak melakukan ekspansi tenaga kerja. Hal tersebut berdampak besar bagi tenaga kerja baru termasuk yang baru lulus dari perguruan tinggi. Selain itu, ketidaksesuaian kompetensi lulusan baru dengan kebutuhan lapangan kerja merupakan dampak dari ketimpangan struktural yang terjadi. Akibatnya, banyak tenaga kerja yang menerima pekerjaan di luar bidang studinya atau bahkan terpaksa memilih untuk menganggur karena kurangnya pilihan lapangan kerja yang relevan.

3.2 Pemetaan Sektor Ekonomi Unggulan

Kategori E - Sektor Pengadaan Air, Pengelolaan Sampah, Limbah, dan Daur Ulang merupakan sektor dengan rata-rata nilai LQ tertinggi sebesar 148,01. Hal itu menunjukkan besarnya kontribusi sektor tersebut terhadap PDRB Kota Bandung. Secara agregat, kategori E mengalami pergeseran yang produktif dan berdaya saing, meskipun spesialisasi sektor tergolong lambat.

kategori E

Gambar 2. Distribusi Sektor Pengadaan Air, Pengelolaan Sampah, Limbah, dan Daur Ulang Kota Bandung

Gambar 2 di atas memperlihatkan pemodelan wilayah dengan kontribusi terbesar terhadap PDRB Kota Bandung sektor Kategori E. Kecamatan Astana Anyar dan Kecamatan Regol menempati posisi prioritas pengembangan I dengan total POI masing-masing sebanyak 13 dan 14 titik yang diwakili oleh area berwarna merah. Kecamatan Astana Anyar berkontribusi sebesar 84,27 miliar rupiah terhadap total PDRB kategori E, sedangkan Kecamatan Regol menyumbang sebesar 90.76 miliar rupiah. Kecenderungan wilayah dengan kontribusi tinggi dan sedang cukup terkonsentrasi di bagian tengah dan barat Kota Bandung. Hal tersebut dapat disebabkan oleh persebaran POI yang lebih banyak mengelompok di pusat perkotaan Kota Bandung. Kawasan pinggiran cenderung berwarna putih yang berarti memiliki nilai kontribusi yang rendah dan tidak menjadi wilayah prioritas pengembangan sektor E. Secara spasial, ini menunjukkan adanya ketidakmerataan POI fasilitas-fasilitas penunjang kegiatan sektor pengadaan air, pengelolaan sampah, limbah dan daur ulang di Kota Bandung.

Kategori H - Sektor Transportasi dan Pergudangan adalah sektor basis berikutnya di Kota Bandung dengan nilai LQ 1,47. Kategori H mengalami pergeseran yang progresif dengan spesialisasi sektor yang tumbuh cepat secara nasional, namun di Kota Bandung sektor ini tidak memiliki daya saing.

kategori H

Gambar 3. Distribusi Sektor Transportasi dan Pergudangan Kota Bandung

Gambar 3 adalah visualisasi sebaran kecamatan dengan kontribusi paling besar terhadap PDRB kategori H. Wilayah berwarna merah menunjukkan kecamatan yang menjadi wilayah prioritas pengembangan I, yang cenderung terkonsentrasi di bagian tengah menuju ke barat Kota Bandung. Diikuti oleh wilayah dengan prioritas pengembangan II yang artinya berkontribusi sedang terhadap PDRB kategori H Kota Bandung yang tersebar di sekitar kawasan prioritas I. Wilayah yang termasuk ke dalam kawasan prioritas I cenderung berada di pinggiran Kota Bandung. Kondisi tersebut dapat terjadi karena pemusatan fasilitas transportasi dan pergudangan yang cenderung berada di pusat perkotaan Kota Bandung. Kawasan sekitar pusat perkotaan teridentifikasi sebagai kawasan penyangga dengan fasilitas transportasi dan pergudangan yang lebih baik dibandingkan kawasan pinggiran. Pola yang terbentuk mengindikasikan bahwa jaringan transportasi dan pergudangan Kota Bandung belum menyeluruh, sedangkan Kota Bandung sebagai kota metropolitan dengan mobilitas yang cukup tinggi (Somantri, 2022).

Kategori I - Sektor Penyediaan Akomodasi dan Makan Minum menjadi sektor basis yang menyumbang cukup banyak terhadap total PDRB Kota Bandung. Kategori ini secara signifikan berkontribusi besar terhadap pendapatan Kota Bandung dengan rata-rata nilai LQ mencapai 7,33 selama tahun 2020-2024. Pergeseran bersih sektor ini progresif dengan spesialisasi yang tumbuh cepat, namun tidak memiliki daya saing.

Kategori I

Gambar 4. Distribusi Sektor Penyediaan Akomodasi dan Makan Minum

Gambar 4 menunjukkan konsentrasi persebaran kecamatan dengan kontribusi tinggi hingga rendah terhadap PDRB Kota Bandung pada sektor I. Wilayah dengan kecenderungan kontribusi tinggi diwakilkan oleh kawasan berwarna merah yang merupakan wilayah dengan klasifikasi prioritas pengembangan I. Kawasan prioritas pengembangan I cenderung terpusat di bagian tengah hampir ke bagian barat Kota Bandung, yang merupakan kawasan pusat perkotaan Kota Bandung yang dilengkapi oleh berbagai fasilitas penyedia akomodasi dan makan minum. Diikuti oleh kawasan berwarna merah muda yang merupakan kawasan prioritas pengembangan II, dimana persebaran fasilitas penyedia akomodasi cenderung banyak untuk menunjang aktivitas di pusat perkotaan. Kawasan tersebut merupakan kawasan penyangga pusat perkotaan Kota Bandung. Sedangkan kawasan pinggiran Kota Bandung cenderung memiliki kontribusi yang rendah terhadap kategori I PDRB, karena merupakan kawasan perumahan kepadatan rendah dan kawasan industri.

Kategori J - Sektor Informasi dan Komunikasi menjadi salah satu sektor unggulan dalam PDRB Kota Bandung. Rata-rata nilai LQ kategori J sebesar 2,31 selama periode tahun 2020-2024. Kategori H dilihat dari analisis perubahan struktur ekonomi mengalami pergeseran yang cenderung mundur tanpa memiliki daya saing dan dengan spesialisasi sektor yang tumbuh lambat.

kategori J

Gambar 5. Distribusi Sektor Informasi dan Komunikasi Kota Bandung

Gambar 5 memperlihatkan persebaran wilayah dengan kontribusi tinggi hingga rendah terhadap PDRB Kota Bandung sektor informasi dan komunikasi. Kawasan berwarna merah yang merupakan kawasan prioritas pengembangan I dengan kontribusi yang tinggi terhadap PDRB sektor informasi dan komunikasi cenderung terpusat di bagian selatan Kota Bandung. Diikuti oleh kawasan berwarna merah muda sebagai wilayah prioritas pengembangan II di sekitarnya, yang mendapat pengaruh dari kelengkapan fasilitas informasi dan komunikasi di kawasan berwarna merah. Kawasan dengan kontribusi yang rendah diwakili oleh warna putih yang cenderung berada di bagian utara dan timur Kota Bandung.

Kategori K - Sektor Jasa Keuangan dan Asuransi menjadi sektor berikutnya yang berkontribusi signifikan terhadap PDRB Kota Bandung. Sektor ini memiliki rata-rata nilai LQ sebesar 1,76. Kategori H dalam perubahan struktur ekonomi mengalami pergeseran mundur dan tidak memiliki daya saing. Secara nasional, spesialisasi sektor ini juga tumbuh lambat.

kategori K

Gambar 6. Distribusi Sektor Jasa Keuangan dan Asuransi Kota Bandung

Peta 6 memperlihatkan persebaran wilayah prioritas pengembangan I hingga III untuk sektor jasa keuangan dan asuransi dalam PDRB Kota Bandung. Pola yang terbentuk memperlihatkan kecenderungan kontribusi tinggi yang cenderung terkonsentrasi di pusat kota yang terbagi ke dalam koridor utara dan selatan meliputi Kecamatan Coblong, Kecamatan Bandung Wetan, Kecamatan Lengkong, dan Kecamatan Regol. Diikuti oleh kawasan berwarna merah muda sebagai kawasan prioritas pengembangan II yang cenderung mendapat pengaruh dari kawasan prioritas I karena berada di sekitar kawasan prioritas I. Kawasan pinggiran menjadi kawasan dengan kontribusi rendah dan termasuk ke dalam klasifikasi prioritas pengembangan III. Hal tersebut menandakan bahwa persebaran titik aktivitas jasa keuangan dan asuransi tidak tersebar merata ke seluruh wilayah Kota Bandung.

Kategori L - Sektor RealReal Estate menjadi kategori yang berkontribusi cukup besar terhadap PDRB Kota Bandung secara agregat. Rata-rata nilai LQ yang dihasilkan sebesar 10,07 yang secara signifikan dinyatakan sebagai sektor basis dalam PDRB Kota Bandung. Sebagai sektor basis, pergeseran sektor ini dalam struktur ekonomi mengalami kemunduran dan teridentifikasi tidak memiliki daya saing. Meskipun demikian, spesialisasi sektor ini secara nasional mengalami pertumbuhan yang cepat.

kategori L

Gambar 7. Distribusi Sektor Real Estate Kota Bandung

Gambar 7 menunjukkan persebaran kawasan prioritas pengembangan I hingga III sektor real estate Kota Bandung. Pola yang terbentuk cenderung lebih menyebar dan tidak membentuk konsentrasi yang terpusat ke dalam satu kawasan tertentu. Kawasan prioritas I yang paling banyak berkontribusi terhadap PDRB Kota Bandung sektor real estate meliputi Kecamatan Sukajadi, Kecamatan Sumur Bandung, Kecamatan Lengkong, Kecamatan Cibeunying Kidul, Kecamatan Kiaracondong, Kecamatan Antapani, dan Kecamatan Buahbatu. Kawasan prioritas II mencakup sepertiga dari total wilayah Kota Bandung yang mendominasi bagian utara Kota Bandung. Sedangkan sebagian besar wilayah Kota Bandung merupakan wilayah dengan kontribusi rendah terhadap PDRB Kota Bandung sektor real estate.

Kategori M,N - Sektor Jasa Perusahaan menjadi salah satu sektor yang paling berkontribusi terhadap PDRB Kota Bandung dengan rata-rata nilai LQ 11,48. Sebagai sektor basis dengan kontribusi terbesar kedua, kategori ini mengalami pergeseran yang produktif dan tumbuh dengan cepat, meskipun secara nasional tidak memiliki daya saing.

kategroi M,N

Gambar 8. Distribusi Sektor Jasa Perusahaan Kota Bandung

Gambar 8 menunjukkan pola persebaran kawasan prioritas I hingga III pengembangan sektor jasa perusahaan di Kota Bandung. Kawasan prioritas I meliputi Kecamatan Regol dan Kecamatan Lengkong yang menjadi wilayah dengan kontribusi terbesar terhadap PDRB Kota Bandung sektor jasa perusahaan. Dikelilingi oleh kawasan prioritas pengembangan II yang menyebar mengitari kawasan prioritas I. Kawasan pinggiran menjadi kawasan dengan kontribusi rendah pada sektor jasa perusahaan. Pola yang terbentuk memperlihatkan konsentrasi yang cukup terpusat di bagian tengah Kota Bandung, yang kemudian melebar ke selatan hingga ke timur. Hal tersebut dapat terjadi karena pusat perkotaan masih menjadi lokasi yang mendominasi keberadaan kegiatan jasa perusahaan di Kota Bandung.

Kategori Q - Sektor Jasa Kesehatan dan Kegiatan Sosial mengalami perubahan struktur ekonomi yang sangat baik selama periode 2020-2024 dengan nilai LQ sebesar 2,69. Dengan pergeseran progresif, sektor ini teridentifikasi memiliki daya saing dengan spesialisasi yang tumbuh cepat secara nasional.

kategori Q

Gambar 9. Distribusi Sektor Jasa Kesehatan dan Kegiatan Sosial Kota Bandung

Gambar 9 menunjukkan persebaran yang cukup merata dan tidak terkonsentrasi pada satu pusat tertentu. Wilayah yang termasuk ke dalam kawasan prioritas I dalam pengembangan sektor jasa kesehatan dan kegiatan sosial meliputi Kecamatan Coblong, Kecamatan Bandung Wetan, Kecamatan Andir, Kecamatan Astana Anyar, Kecamatan Regol, Kecamatan Lengkong, dan Kecamatan Kiaracondong. Kawasan tersebut berkontribusi paling besar terhadap PDRB Kota Bandung sektor jasa kesehatan dan kegiatan sosial karena memiliki kelengkapan fasilitas kesehatan dan kegiatan sosial yang baik dan paling berkembang. Kawasan prioritas II yang memiliki kontribusi sedang cenderung berada di sekitar kawasan prioritas I. Artinya, terdapat pengaruh yang cukup signifikan bagi wilayah di kawasan prioritas II dari kelengkapan fasilitas yang terdapat di kawasan prioritas I. Kawasan pinggiran menjadi kawasan prioritas III, yang artinya memiliki nilai kontribusi paling rendah. Pola yang terbentuk menunjukkan bahwa persebaran fasilitas kesehatan dan kegiatan sosial cenderung terpusat di pusat perkotaan dan bagian tengah Kota Bandung.

Kategori R,S,T,U - Sektor Jasa Lainnya dalam struktur ekonomi periode 2020-2024 mengalami pergeseran yang produktif, berdaya saing, dan memiliki spesialisasi yang tumbuh cepat secara nasional. Sebagai sektor basis, rata-rata nilai LQ kategori ini sebesar 1,88.

kategori R,S,T,U

Gambar 10. Distribusi Sektor Jasa Lainnya Kota Bandung

Persebaran kawasan prioritas I hingga III pada Gambar 10 membentuk pola yang cukup menyebar. Kawasan berwarna merah sebagai kawasan prioritas I yang memiliki kontribusi tertinggi cukup tersebar baik di bagian barat, utara, selatan, maupun bagian timur. Banyaknya POI yang mewakili kegiatan pada kategori ini cukup beragam sehingga tidak hanya terpusat di bagian pusat kota. Meskipun demikian, kawasan merah muda sebagai prioritas II masih cenderung mengelilingi kawasan prioritas I. Artinya, terdapat pengaruh kelengkapan fasilitas di kawasan prioritas I yang berdampak signifikan terhadap wilayah di sekitarnya. Oleh karena itu, kawasan pinggiran cenderung menjadi kawasan dengan kontribusi rendah karena persebaran POI yang tidak cukup merata ke seluruh wilayah Kota Bandung.

3.3 Tipologi Wilayah

tipologi wilayah

Gambar 11. Tipologi Wilayah Kota Bandung

Kuadran I - Zona Siap Investasi

Zona ini merupakan kumpulan wilayah yang paling siap menerima atau mendapatkan investasi atas potensinya secara demografis maupun secara struktur ekonomi. Pada zona ini, kapasitas sumber daya manusia sudah sangat baik untuk menghadapi momentum bonus demografi. Secara struktur ekonomi, zona ini telah dilengkapi dengan berbagai fasilitas pendukung sektor-sektor unggulannya. Tujuan investasi pada zona ini dapat diarahkan untuk memberikan percepatan pembiayaan dalam rangka peningkatan industri dan penguatan aktivitas.

Tabel 1. Zona Siap Investasi Kota Bandung

kuadran I

Kuadran II - Zona Penguatan Kapasitas

Kecamatan yang termasuk ke dalam zona ini memiliki potensi sumber daya manusia yang sangat kuat dalam bonus demografi. Dengan kapasitas sumber daya yang baik, maka potensi pemanfaatan bonus demografi semakin tinggi. Secara struktur ekonomi, kecamatan yang termasuk ke dalam zona ini belum memiliki keunggulan kompetitif pada sektor-sektor penggerak ekonominya. Pada pembahasan sebelumnya, setiap kecamatan telah teridentifikasi sebagai wilayah dengan sektor pengembangan prioritas I hingga III. Maka dari itu, potensi investasi dalam rangka penguatan kapasitas sumber daya manusia dimaksudkan untuk mendongkrak sektor-sektor ekonomi yang masih teridentifikasi sebagai prioritas II dan III. Tujuan investasi dalam rangka penguatan kapasitas sumber daya manusia ini untuk mendorong inovasi dan meningkatkan infrastruktur pendukung kegiatan ekonomi produktif.

Tabel 2. Zona Penguatan Kapasitas Kota Bandung

kuadran II

Kuadran III - Zona Potensi Tumbuh

Zona ini memiliki potensi aktivitas ekonomi yang produktif namun secara demografi tidak cukup untuk berkembang. Zona ini mementingkan optimasi industri dan aktivitas sektor ekonomi yang sudah berkembang dengan melakukan inovasi. Berdasarkan hasil identifikasi sektor prioritas pada pembahasan sebelumnya, tujuan investasi pada zona ini dilakukan untuk meningkatkan produktivitas sektor kegiatan yang menjadi penggerak ekonomi. Dengan mengoptimalkan peluang sektor-sektor prioritas, maka diharapkan dapat menarik sumber daya dengan kapasitas terbaik di bidangnya.

Tabel 3. Zona Potensi Tumbuh Kota Bandung

kuadran III

Kuadran IV - Zona Pra-Investasi

Kecamatan pada zona ini merupakan wilayah yang belum siap mendapatkan investasi. Selain itu, kecamatan pada zona ini juga perlu pengembangan sumber daya manusia secara inklusif untuk menghadapi bonus demografi. Oleh karena itu, bentuk investasi yang bisa dilakukan pada zona ini fokus untuk meningkatkan kapasitas sumber daya manusia melalui pendidikan dan kesehatan yang baik. Upaya tersebut diharapkan dapat meningkatkan kualitas sumber daya manusia yang berbanding lurus dengan peningkatan produktivitas ekonomi.

Kesimpulan

Berdasarkan hasil penelitian, maka dapat disimpulkan bahwa:

  1. 1.
    Sebagian besar wilayah Kota Bandung secara demografis teridentifikasi sangat siap menghadapi bonus demografis. Wilayah yang sudah sangat siap meliputi Kecamatan Bandung Kulon, Kecamatan Babakan Ciparay, Kecamatan Bojongloa Kaler, Kecamatan Coblong, Kecamatan Cibeunying Kidul, Kecamatan Kiaracondong, Kecamatan Antapani, Kecamatan Buahbatu, Kecamatan Rancasari, dan Kecamatan Ujungberung. Wilayah yang sudah siap menghadapi bonus demografi diantaranya Kecamatan Sukajadi, Kecamatan Cicendo, Kecamatan Andir, Kecamatan Bojongloa Kidul, Kecamatan Regol, Kecamatan Mandalajati, dan Kecamatan Arcamanik.
  1. 2.
    Hasil pemetaan sektor ekonomi unggulan menunjukkan kegiatan yang paling berkontribusi terhadap struktur ekonomi Kota Bandung. Kecamatan Regol dan Kecamatan Lengkong merupakan kecamatan yang hampir selalu termasuk ke dalam kawasan prioritas I pada setiap sektor unggulan.
  1. 3.
    Hasil analisis tipologi wilayah menunjukkan bahwa Kecamatan Andir, Kecamatan Cicendo, Kecamatan Sukajadi, Kecamatan Coblong, Kecamatan Cibeunying Kidul, Kecamatan Kiaracondong, Kecamatan Buahbatu, dan Kecamatan Arcamanik menjadi wilayah yang paling siap menerima investasi. Kecamatan-kecamatan tersebut termasuk ke dalam kuadran I yang merupakan Zona Siap Investasi, yang artinya baik secara demografis maupun secara ekonomi menunjukkan potensi yang tinggi. Sehingga zona ini dapat menjadi zona prioritas untuk menerima investasi dalam rangka meningkatkan pertumbuhan ekonomi melalui pemanfaatan momentum bonus demografi Kota Bandung. Kecamatan yang termasuk ke dalam Zona Penguatan Kapasitas, Zona Potensi Tumbuh, dan Zona Pra-Investasi bukan merupakan wilayah yang diprioritaskan untuk mendapatkan investasi. Meskipun demikian, setiap zona tersebut tetap dapat dikembangkan dengan tujuan yang berbeda sesuai dengan kondisi dan kebutuhan wilayahnya.

Rekomendasi

Bagi Pemerintah

Hasil pemetaan tipologi wilayah dapat diintegrasikan dengan RTRW dan RPJMD Kota Bandung untuk dapat mengoptimalkan alokasi anggaran yang lebih tepat sasaran. Selain itu, penelitian ini juga berguna sebagai bahan pertimbangan perumusan kebijakan dan regulasi pemanfaatan bonus demografi, salah satunya pembentukan program unggulan berdasarkan sektor-sektor basis di kawasan zona I.

Bagi Investor

Melalui penelitian ini, investor dapat berfokus pada zona siap investasi dengan masing-masing karakteristiknya. Hal tersebut dilakukan untuk meminimalisir risiko dan biaya operasional, serta mengoptimalkan potensi return yang lebih tinggi.

Bagi Akademisi

Penelitian ini dapat dilanjutkan untuk analisis yang lebih detail dan mendalam untuk memperoleh lokasi optimal peluang investasi Kota Bandung berdasarkan sektor unggulannya. Selain itu, peneliti selanjutnya juga dapat memvalidasi pola kepadatan dan perubahan penggunaan lahan terhadap kesiapan demografis Kota Bandung. Bagi peneliti ekonomi, hasil penelitian ini dapat digunakan sebagai bahan kajian komparatif dengan kota-kota lain di Indonesia sebagai bahan benchmarking kebijakan dalam menghadapi bonus demografi.

Daftar Pustaka

  • BPS Kota Bandung. (2025). Kota Bandung Dalam Angka 2025. Kota Bandung: BPS Kota Bandung.
  • Defidelwina, Gunawan, I., Rahayu, H. C., Subekti, P., Lumba, P., Susanti, Y., Fitriana, L., & Kaswari, J. (2023). Peta Potensi dan Peluang Investasi Kabupaten Rokan Hulu Tahun 2022 (Defidelwina, P. Subekti, P. Lumba, & L. Fitriana (eds.); 2nd ed.). Penerbit Lakeisha. http://repository.upp.ac.id/1579/1/2022Monograf E-Book Peta Potensi dan Peluang Investasi Kab Rohul.pdf
  • Herlina, M., Wijaya, N. M., Arsita, S. D., & Kharimah, S. (2025). Spatial Analysis of Population Structure Towards Demographic Bonus in Pesisir Barat Regency of Lampung. Jurnal Geografi, 22(2), 89–100. https://doi.org/10.15294/jg.v19i1.33958
  • Manik, C. W., Ginting, H. N. B., Aini, L., & Hidayat, S. N. (2025). Analisis Bonus Demografi Ditengah Tingginya Pengangguran Terdidik di Indonesia. Geosfera: Jurnal Penelitian Geografi (GeoJPG), 4(1), 86–96. https://doi.org/https://doi.org/10.37905/geojpg.v3i2.31656
  • Melo, R. H., Lasulika, C. T., & Saleh, S. E. (2024). Optimalisasi Bonus Demografi Melalui Kebijakan Kependudukan untuk Mendorong Pertumbuhan Ekonomi Indonesia. Geosfera: Jurnal Penelitian Geografi (GeoJPG), 3(2), 143–148. https://doi.org/https://doi.org/10.37905/geojpg.v3i2.29538
  • Nainggolan, F. A., & Budiman, M. A. (2024). Analisis Potensi dan Resiko Bonus Demografi terhadap Pertumbuhan Ekonomi Indonesia. Jurnal Pendidikan Ekonomi Indonesia, 6(July), 95–104. https://doi.org/https://ejournal.upi.edu/index.php/JPEI
  • Nusantara, W. S. S., Basri, H., & Rahayu, Y. (2024). Optimalisasi Peran Gen Z sebagai Bonus Demografi dalam Mencapai Indonesia Emas. As-Syirkah : Islamic Economics & Finacial Journal, 3(4), 2177–2193. https://doi.org/10.56672/assyirkah.v3i4.369
  • Pragmadeanti, H. Z., & Rahmawati, F. (2022). Analisis Sektor Unggulan dan Potensi Pengembangan Pusat Pertumuhan Perekonomian di Kawasan Strategis Malang Raya. JURKAMI: Jurnal Pendidikan Ekonomi, 7(1), 46–61.
  • Savitri, A. (2019). Bonus Demografi 2030: Menjawab Tantangan serta Peluang Edukasi 4.0 dan Revolusi Bisnis 4.0. Semarang: Penerbit Genesis.
  • Somantri, L. (2022). Pemetaan mobilitas penduduk di kawasan pinggiran Kota Bandung. Majalah Geografi Indonesia, 36(2), 95–102. https://doi.org/10.22146/mgi.70636
  • Subinarto, D. (2025, 12 04). Ayo Netizen. Retrieved from ayobandung: https://www.ayobandung.id/ayo-netizen/01168185/04122025/menyelamatkan-bonus-demografi-bandung
  • Tim Republik Bobotoh. (2025, 11 14). Persib. Retrieved from republikbobotoh: https://republikbobotoh.com/2025/11/14/raperda-grand-design-kependudukan-bandung-disusun-dprd-bonus-demografi-harus-jadi-aset

Data Publikasi

ANALISIS PENGARUH VEGETASI DAN KEPADATAN PENDUDUK TERHADAP SUHU PERMUKAAN  LAHAN DI SEKITAR TAHURA Ir. H. DJUANDA KOTA BANDUNG

Iklim dan Bencana

12 Mar 2026

Salwa Dwi INTERN MAPID

ANALISIS PENGARUH VEGETASI DAN KEPADATAN PENDUDUK TERHADAP SUHU PERMUKAAN LAHAN DI SEKITAR TAHURA Ir. H. DJUANDA KOTA BANDUNG

Pelajari hubungan antara kepadatan penduduk, vegetasi, dan suhu permukaan lahan di sekitar Taman Hutan Raya Ir. H. Djuanda, kawasan konservasi penting di Bandung.

22 menit baca

23 dilihat

1 Proyek

PENENTUAN LOKASI STRATEGIS BISNIS F&B 
BERBASIS DATA DEMOGRAFI DAN POLA AKTIVITAS 
DI KOTA BANDUNG

Makanan dan Minuman

11 Mar 2026

AFI INTERN MAPID

PENENTUAN LOKASI STRATEGIS BISNIS F&B BERBASIS DATA DEMOGRAFI DAN POLA AKTIVITAS DI KOTA BANDUNG

Strategi sukses bisnis F&B di Bandung melalui analisis variabel demografi, POI, dan teknologi geospasial untuk pemilihan lokasi usaha yang akurat.

24 menit baca

54 dilihat

1 Proyek

Analisis Lokasi Strategis Coffee Shop di Jakarta Pusat Menggunakan GIS dan QGIS

Makanan dan Minuman

07 Mar 2026

Muh Fiqri Abdi Rabbi

Analisis Lokasi Strategis Coffee Shop di Jakarta Pusat Menggunakan GIS dan QGIS

Abstrak Pertumbuhan industri coffee shop di kawasan perkotaan mendorong meningkatnya kebutuhan akan metode yang sistematis dalam menentukan lokasi usaha yang strategis. Pemilihan lokasi yang tidak tepat dapat mengakibatkan rendahnya jumlah pengunjung serta tingginya tingkat persaingan dengan usaha sejenis. Oleh karena itu, diperlukan pendekatan berbasis data untuk mengidentifikasi lokasi yang memiliki potensi pasar tinggi serta aksesibilitas yang baik terhadap pusat aktivitas kota. Penelitian ini bertujuan untuk mengidentifikasi lokasi potensial pembukaan coffee shop baru di wilayah Jakarta Pusat dengan memanfaatkan teknologi Geographic Information System (GIS). Metode yang digunakan mengintegrasikan analisis potensi wilayah dengan analisis aksesibilitas menggunakan pendekatan service area dan overlay spasial. Data yang digunakan meliputi grid potensi lokasi hasil analisis Site Analyst, batas administrasi wilayah, data stasiun transportasi publik, pusat perbelanjaan, serta data coffee shop eksisting. Analisis dilakukan melalui beberapa tahapan, yaitu pengolahan data spasial, penggabungan nilai potensi lokasi dengan wilayah administratif, pembuatan service area dari stasiun dan pusat perbelanjaan, serta proses overlay untuk mengidentifikasi area yang memiliki kombinasi potensi pasar dan aksesibilitas tinggi. Hasil analisis menunjukkan bahwa wilayah yang memiliki potensi tinggi untuk pengembangan coffee shop umumnya berada pada area yang dekat dengan pusat aktivitas kota, khususnya simpul transportasi dan kawasan perdagangan. Area yang berada dalam jangkauan service area dari fasilitas tersebut menunjukkan tingkat aksesibilitas yang lebih baik dan memiliki peluang yang lebih besar untuk menarik pengunjung. Berdasarkan hasil pemeringkatan lokasi kandidat, diperoleh beberapa titik lokasi yang direkomendasikan sebagai lokasi potensial untuk pembukaan coffee shop baru di Jakarta Pusat. Penelitian ini menunjukkan bahwa pemanfaatan GIS dalam analisis lokasi usaha dapat membantu proses pengambilan keputusan secara lebih objektif dan berbasis data, sehingga dapat meningkatkan efektivitas dalam menentukan lokasi bisnis yang strategis.

9 menit baca

124 dilihat

1 Proyek

Analisis Kesesuaian Lahan untuk Pengembangan Permukiman di Yogyakarta: Pendekatan Multi-Kriteria Berbasis Risiko dan Valuasi Ekonomi

Perencanaan Kota

24 Feb 2026

MAPID

Analisis Kesesuaian Lahan untuk Pengembangan Permukiman di Yogyakarta: Pendekatan Multi-Kriteria Berbasis Risiko dan Valuasi Ekonomi

Jelajahi dampak urbanisasi di Daerah Istimewa Yogyakarta dan bagaimana MCDA berbasis GIS membantu menentukan lokasi hunian yang aman, ekonomis, dan berkelanjutan.

35 menit baca

323 dilihat

1 Proyek

Syarat dan Ketentuan
Pendahuluan
  • MAPID adalah platform yang menyediakan layanan Sistem Informasi Geografis (GIS) untuk pengelolaan, visualisasi, dan analisis data geospasial.
  • Platform ini dimiliki dan dioperasikan oleh PT Multi Areal Planing Indonesia, beralamat