Penentuan Lokasi Strategis Untuk Pembangunan RTH Berdasarkan Indeks Normalized Difference Vegetation Index (NDVI) dan Land Surface Temperature (LST) di Kota Bekasi

03 April 2026

By: Andrian Maulana

Open Project

Final Project

Kota Bekasi

Latar Belakang

Kota Bekasi merupakan salah satu kota metropolitan yang terintegrasi langsung dalam kawasan megapolitan Jabodetabek. Pertumbuhan penduduk yang pesat serta masifnya aktivitas perindustrian, perdagangan, dan jasa di Kota Bekasi memicu terjadinya alih fungsi lahan secara komprehensif. Lahan-lahan yang sebelumnya berupa ruang terbuka atau bervegetasi kian menyusut, tergantikan oleh ekspansi lahan terbangun seperti permukiman, kawasan komersial, dan infrastruktur jalan. Konversi lahan ini berdampak langsung pada penurunan kualitas ekologis kota, salah satunya adalah berkurangnya proporsi Ruang Terbuka Hijau (RTH). Padahal, merujuk pada Undang-Undang No. 26 Tahun 2007 tentang Penataan Ruang, setiap wilayah kota diwajibkan mengalokasikan RTH minimal sebesar 30% dari total luas wilayahnya untuk menjaga keseimbangan ekosistem.

Berkurangnya kawasan bervegetasi ini menjadi katalisator utama munculnya fenomena Urban Heat Island (UHI) atau pulau panas perkotaan. Fenomena UHI terjadi ketika suhu permukaan suatu kawasan perkotaan menjadi jauh lebih tinggi dibandingkan dengan daerah pinggiran atau pedesaan di sekitarnya. Material bangunan perkotaan (seperti aspal dan beton) memiliki daya serap radiasi matahari yang tinggi, sementara minimnya pepohonan menghilangkan fungsi pendinginan alami yang biasanya terjadi melalui proses evapotranspirasi vegetasi. Kondisi ini tidak hanya menurunkan tingkat kenyamanan termal masyarakat Kota Bekasi, tetapi juga memicu peningkatan konsumsi energi dan risiko masalah kesehatan lingkungan.

Untuk memitigasi dampak UHI dan memenuhi target proporsi RTH secara efektif, pemerintah dan perencana kota memerlukan intervensi tata ruang yang presisi. Pendekatan spasial memanfaatkan teknologi Penginderaan Jauh (Remote Sensing) dan Sistem Informasi Geografis (SIG) memberikan solusi yang efisien untuk memetakan kondisi biofisik permukaan bumi. Dalam konteks ini, indeks Normalized Difference Vegetation Index (NDVI) digunakan untuk mengukur tingkat kerapatan vegetasi, sementara Land Surface Temperature (LST) diaplikasikan untuk mengekstraksi data suhu permukaan lahan (Salsabila, 2022). Secara empiris, kedua variabel ini memiliki korelasi yang terbalik; kawasan dengan tingkat kerapatan vegetasi yang rendah umumnya menunjukkan paparan suhu permukaan yang sangat tinggi (Arifah & Susetyo, 2018).

Berdasarkan permasalahan tersebut, penentuan lokasi pembangunan RTH baru tidak dapat lagi dilakukan secara konvensional atau acak, melainkan harus berbasis analisis keruangan yang saintifik. Integrasi antara data spasial NDVI dan LST memungkinkan peneliti untuk mengidentifikasi area-area defisit vegetasi yang mengalami tekanan suhu tertinggi. Oleh karena itu, penelitian berjudul "Penentuan Lokasi Strategis Untuk Pembangunan RTH Berdasarkan Indeks NDVI dan LST di Kota Bekasi" ini sangat krusial untuk dilakukan. Hasil dari penelitian ini diharapkan mampu memberikan arahan prioritas tata ruang yang objektif, guna membangun RTH yang tepat guna, ekologis, dan mampu menekan anomali suhu di Kota Bekasi.

Tujuan

Berdasarkan rumusan latar belakang di atas, penelitian ini memiliki tujuan utama sebagai berikut:

  1. 1.
    Mengidentifikasi sebaran dan klasifikasi tingkat kerapatan vegetasi di Kota Bekasi menggunakan algoritma Normalized Difference Vegetation Index (NDVI).
  1. 2.
    Mengidentifikasi dan memetakan distribusi suhu permukaan (Land Surface Temperature / LST) untuk melihat sebaran zona panas di Kota Bekasi.
  1. 3.
    Merumuskan dan merekomendasikan arahan lokasi strategis yang menjadi prioritas utama untuk pembangunan Ruang Terbuka Hijau (RTH) baru di Kota Bekasi berdasarkan tumpang susun (overlay) matriks NDVI dan LST.

Metode Penelitian

Penelitian ini menggunakan jenis penelitian kuantitatif dengan pendekatan keruangan (spatial approach). Pendekatan keruangan digunakan untuk mengetahui sebaran, pola, dan hubungan antar fenomena di permukaan bumi. Dalam hal ini, penelitian menitikberatkan pada pemanfaatan teknologi Penginderaan Jauh (Remote Sensing) dan Sistem Informasi Geografis (SIG) untuk mengekstraksi dan menganalisis parameter biofisik lahan, yaitu kerapatan vegetasi dan suhu permukaan.

Lokasi Penelitian dilakukan di wilayah administrasi Kota Bekasi, Jawa Barat. Pengambilan data citra satelit difokuskan pada bulan-bulan di musim kemarau (misalnya antara Juni - September) pada tahun penelitian terakhir. Hal ini bertujuan untuk meminimalisir persentase tutupan awan (cloud cover < 10%) agar nilai piksel yang terekam pada citra memberikan data permukaan yang akurat dan tidak terdistorsi.

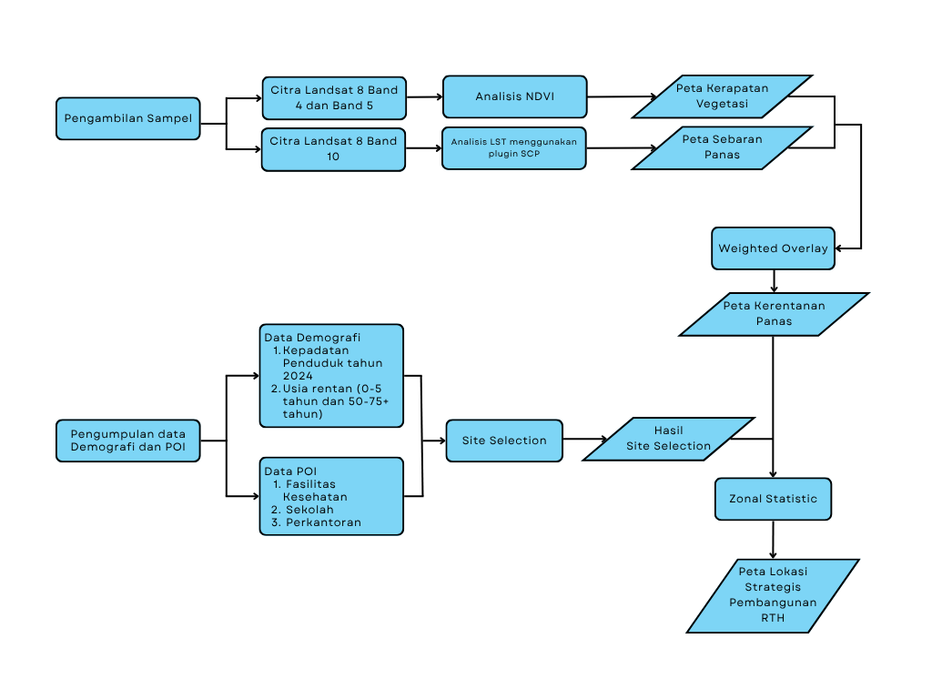
Alat yang digunakan selama penelitian ini meliputi Hardware berupa Laptop dan Software berupa QGIS 3.40.11 dan platform GeoMAPID. Bahan yang digunakan untuk penelitian ini meliputi:

  1. 1.
    Data Citra Satelit Landsat 8 OLI/TIRS yang diunduh secara resmi dari situs United States Geological Survey (USGS) yaitu Band 4, Band 5 dan Band 10.
  1. 2.
    Data SHP wilayah administrasi Kota Bekasi.
  1. 3.
    Data POI untuk melakukan site selection di platform GeoMAPID.

Tahapan Penelitian

Tahapan Penelitian

Hasil dan Pembahasan

Hasil ekstraksi citra Landsat 8 Band 4 dan Band 5 menunjukkan bahwa wilayah Kota Bekasi didominasi oleh kelas kerapatan vegetasi rendah hingga sangat rendah. Kondisi ini terkonsentrasi secara masif di pusat kota dan kawasan industri, seperti di Kecamatan Medan Satria, Bekasi Barat, dan Bekasi Selatan. Konversi lahan bervegetasi menjadi lahan terbangun (permukiman padat dan infrastruktur komersial) menjadi penyebab utama rendahnya nilai NDVI di kawasan tersebut. Vegetasi dengan tingkat kerapatan sedang hingga tinggi hanya tersisa secara sporadis di wilayah pinggiran atau kawasan resapan air, seperti sebagian kecil Kecamatan Bantargebang dan Jatisampurna.

Peta Kerapatan Vegetasi

Analisis termal menggunakan Band 10 mengonfirmasi adanya fenomena Urban Heat Island (UHI) di Kota Bekasi. Titik-titik panas (hotspots) dengan suhu permukaan lahan ekstrem (di atas 32°C hingga 36°C) berbanding lurus dengan sebaran kawasan industri dan pusat niaga yang memiliki material permukaan kedap air (beton/aspal) yang tinggi.

Peta Sebaran Suhu

Melalui proses Weighted Overlay, Peta Kerapatan Vegetasi dan Peta Sebaran LST digabungkan untuk menghasilkan Peta Kerentanan Panas. Hasilnya menunjukkan bahwa zona kerentanan panas tertinggi (suhu tinggi dengan tutupan kanopi minimal) membentang secara linier mengikuti koridor jalan arteri primer raya dan sentra-sentra perindustrian di bagian utara hingga tengah Kota Bekasi.

Peta Kerentanan Panas

Penentuan RTH tidak hanya berfokus pada penurunan suhu ruang secara fisik, tetapi juga pelindungan bagi masyarakat. Berdasarkan data kependudukan tahun 2024, Kecamatan Bekasi Utara dan Bekasi Timur mencatat tingkat kepadatan penduduk tertinggi. Di area ini juga ditemukan konsentrasi kelompok usia rentan yang tinggi, yaitu balita (0-5 tahun) dan lansia (50-75+ tahun), yang secara medis paling rawan terhadap sengatan panas dan penurunan kualitas udara. Sebaran fasilitas kesehatan (puskesmas, klinik, rumah sakit), sekolah, dan perkantoran di- overlay dengan data permukiman padat untuk menentukan batas wilayah tangkapan (catchment area) yang paling kritis. Hasil integrasi kerentanan kependudukan dan fasilitas publik ini menghasilkan Peta Site Selection yang memberikan langsung score area mana yang paling sesuai.

Site Selection

Tahap akhir adalah mengintegrasikan Peta Kerentanan Panas ke dalam zona Hasil Site Selection menggunakan alat Zonal Statistic. Analisis ini menghitung rata-rata paparan panas pada setiap poligon permukiman padat dan fasilitas publik. Analisis menunjukkan adanya tumpang tindih (overlap) yang signifikan antara kawasan dengan tekanan termal tertinggi dan kawasan dengan kerentanan sosial tertinggi. Berdasarkan Zonal Statistic, lokasi strategis pembangunan RTH prioritas di Kota Bekasi difokuskan pada Wilayah perbatasan antara kawasan industri Medan Satria dan permukiman padat di Bekasi Barat. Koridor Bekasi Selatan dan Bekasi Timur yang padat perkantoran dan fasilitas kesehatan, namun memiliki suhu mikro mencapai lebih dari 33°C dengan indeks vegetasi sangat rendah.

Peta RTH

Kesimpulan

Berdasarkan analisis spasial yang telah dilakukan terhadap indeks NDVI, LST dan demografi di Kota Bekasi, dapat ditarik kesimpulan sebagai berikut:

  1. 1.
    Terdapat korelasi spasial yang kuat antara rendahnya nilai kerapatan vegetasi (NDVI) dengan tingginya suhu permukaan lahan (LST). Ekspansi lahan terbangun di pusat kota dan kawasan industri terbukti menjadi pemicu utama terbentuknya zona kerentanan panas (indikasi Urban Heat Island).
  1. 2.
    Paparan suhu ekstrem di Kota Bekasi memberikan ancaman langsung terhadap kawasan permukiman padat penduduk, khususnya kelompok usia rentan (0-5 tahun dan 50-75+ tahun), serta pusat aktivitas vital masyarakat seperti sekolah, perkantoran, dan fasilitas kesehatan.
  1. 3.
    Melalui integrasi analisis Weighted Overlay dan Zonal Statistic, prioritas pembangunan RTH baru tidak direkomendasikan secara acak, melainkan diarahkan pada wilayah yang mengalami irisan antara kerentanan panas yang tinggi dan demografi di daerah kepadatan aktivitas sosial tinggi. Wilayah perbatasan industri-permukiman (Medan Satria - Bekasi Barat) dan pusat komersial padat karya (Bekasi Selatan - Bekasi Timur) menjadi lokasi prioritas utama intervensi RTH guna mengembalikan keseimbangan iklim mikro kota dan melindungi kualitas hidup masyarakat.

Data Publikasi

Penentuan Lokasi Optimal TPST Berbasis Distribusi Point of Interest (POI) di Kabupaten Kudus

Lingkungan

02 Apr 2026

Alan Afrizal Hakiim

Penentuan Lokasi Optimal TPST Berbasis Distribusi Point of Interest (POI) di Kabupaten Kudus

Solusi Pengelolaan Sampah di Kabupaten Kudus: Mengatasi tantangan open dumping dengan pendekatan TPST untuk pengelolaan sampah yang lebih berkelanjutan dan ramah lingkungan.

10 menit baca

20 dilihat

1 Proyek

Integrasi GIS dalam Penentuan Lokasi Depo Pupuk: Sinkronisasi Kebutuhan Lahan dan Aksesibilitas Malang Raya

Pertanian

26 Mar 2026

Yosi Andhika

Integrasi GIS dalam Penentuan Lokasi Depo Pupuk: Sinkronisasi Kebutuhan Lahan dan Aksesibilitas Malang Raya

Kajian ini memaparkan strategi optimalisasi ketahanan pangan di Malang Raya melalui integrasi manajemen pertanian presisi dan Sistem Informasi Geografis (SIG). Dengan menyinergikan data evaluasi kesuburan lahan (kadar C-Organik, N, P, dan K) bersama analisis jaringan transportasi menggunakan metode Location-Allocation pada platform MAPID, model ini bertujuan untuk menentukan lokasi depo distribusi pupuk yang paling strategis. Pendekatan berbasis data (data-driven) ini dirancang secara khusus untuk memitigasi inefisiensi rantai pasok, memastikan penyaluran pupuk yang tepat sasaran secara agronomis, dan mereduksi hambatan aksesibilitas logistik bagi para petani di berbagai topografi wilayah.

18 menit baca

216 dilihat

1 Proyek

PENENTUAN LOKASI STRATEGIS BISNIS F&B 
BERBASIS DATA DEMOGRAFI DAN POLA AKTIVITAS 
DI KOTA BANDUNG

Makanan dan Minuman

14 Mar 2026

AFI INTERN MAPID

PENENTUAN LOKASI STRATEGIS BISNIS F&B BERBASIS DATA DEMOGRAFI DAN POLA AKTIVITAS DI KOTA BANDUNG

Strategi sukses bisnis F&B di Bandung melalui analisis variabel demografi, POI, dan teknologi geospasial untuk pemilihan lokasi usaha yang akurat.

24 menit baca

346 dilihat

1 Proyek

Analisis Lokasi Strategis Coffee Shop di Jakarta Pusat Menggunakan GIS dan QGIS

Makanan dan Minuman

02 Apr 2026

Muh Fiqri Abdi Rabbi

Analisis Lokasi Strategis Coffee Shop di Jakarta Pusat Menggunakan GIS dan QGIS

Abstrak Pertumbuhan industri coffee shop di kawasan perkotaan mendorong meningkatnya kebutuhan akan metode yang sistematis dalam menentukan lokasi usaha yang strategis. Pemilihan lokasi yang tidak tepat dapat mengakibatkan rendahnya jumlah pengunjung serta tingginya tingkat persaingan dengan usaha sejenis. Oleh karena itu, diperlukan pendekatan berbasis data untuk mengidentifikasi lokasi yang memiliki potensi pasar tinggi serta aksesibilitas yang baik terhadap pusat aktivitas kota. Penelitian ini bertujuan untuk mengidentifikasi lokasi potensial pembukaan coffee shop baru di wilayah Jakarta Pusat dengan memanfaatkan teknologi Geographic Information System (GIS). Metode yang digunakan mengintegrasikan analisis potensi wilayah dengan analisis aksesibilitas menggunakan pendekatan service area dan overlay spasial. Data yang digunakan meliputi grid potensi lokasi hasil analisis Site Analyst, batas administrasi wilayah, data stasiun transportasi publik, pusat perbelanjaan, serta data coffee shop eksisting. Analisis dilakukan melalui beberapa tahapan, yaitu pengolahan data spasial, penggabungan nilai potensi lokasi dengan wilayah administratif, pembuatan service area dari stasiun dan pusat perbelanjaan, serta proses overlay untuk mengidentifikasi area yang memiliki kombinasi potensi pasar dan aksesibilitas tinggi. Hasil analisis menunjukkan bahwa wilayah yang memiliki potensi tinggi untuk pengembangan coffee shop umumnya berada pada area yang dekat dengan pusat aktivitas kota, khususnya simpul transportasi dan kawasan perdagangan. Area yang berada dalam jangkauan service area dari fasilitas tersebut menunjukkan tingkat aksesibilitas yang lebih baik dan memiliki peluang yang lebih besar untuk menarik pengunjung. Berdasarkan hasil pemeringkatan lokasi kandidat, diperoleh beberapa titik lokasi yang direkomendasikan sebagai lokasi potensial untuk pembukaan coffee shop baru di Jakarta Pusat. Penelitian ini menunjukkan bahwa pemanfaatan GIS dalam analisis lokasi usaha dapat membantu proses pengambilan keputusan secara lebih objektif dan berbasis data, sehingga dapat meningkatkan efektivitas dalam menentukan lokasi bisnis yang strategis.

9 menit baca

301 dilihat

1 Proyek

Syarat dan Ketentuan
Pendahuluan
  • MAPID adalah platform yang menyediakan layanan Sistem Informasi Geografis (GIS) untuk pengelolaan, visualisasi, dan analisis data geospasial.
  • Platform ini dimiliki dan dioperasikan oleh PT Multi Areal Planing Indonesia, beralamat